
適用于科研單位、質檢機構、大專院校等場景
本試驗設備模擬人造環境中的腐蝕試驗,適用于確定電工電子產品及其使用材料 在化學腐蝕環境條件下使用的適應性及檢驗金屬材料有或無防腐蝕保護比較質量的 方法;適合于快速分析有機和無機涂層中的不連續性、孔和損壞等現象的防腐蝕試驗, 此外,為質量控制的目的,能在涂有相同涂料的試樣之間進行比較;鹽霧試驗特別適 用于檢測某些金屬、有機、陽極氧化和轉化涂層中的不連續性,如小孔和其他缺陷; 其中
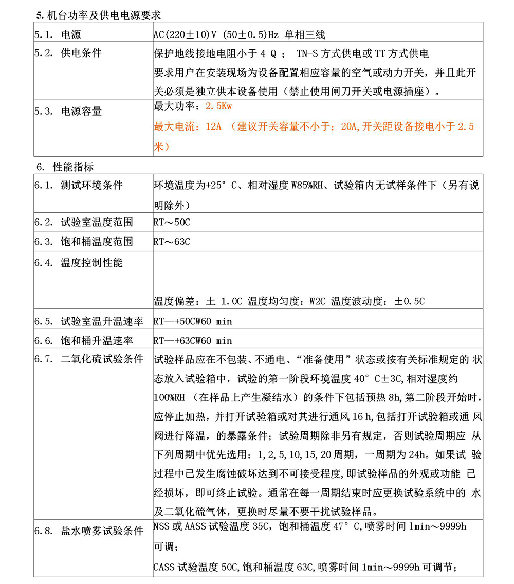
1?中性鹽霧試驗(NSS)適用于(金屬和其合金、金屬鍍層(陽極和陰極)、轉化涂層、 陽極氧化涂層、金屬材料上的有機涂層);
2.乙酸鹽霧試驗(AASS)特別適用于試驗銅+鎳+鉻,或鎳+鉻的裝飾性鍍層;還發 現它適用于試驗鋁的陽極鍍層;
3.銅加速乙酸鹽霧試驗(CASS)適用于試驗銅+鎳+鉻,或鎳+鉻的裝飾性鍍層;還發 現它適用于試驗鋁的陽極鍍層;
4.高濃度二氧化硫試驗的試驗方法;
注:由于影響腐蝕過程有多種因素,如保護膜的形成、隨著所遇到的條件的不同而有 很大的變化,因此在抗鹽霧作用和抗其它介質的性能之間很少有直接的關系;所以獲 得的試驗結果不能作為受試金屬材料在所有可以使用的環境中抗腐蝕性能的直接指 南。同樣,不同材料在試驗中的性能也不能作為這些材料在使用中耐腐蝕性能的直接 指南。



氣體腐蝕二氧化硫試驗箱適用于各種服飾金屬件、電鍍件、油漆件、汽車件、電子元件等材料的耐鹽霧老化測試。研究表明,循環腐蝕測試結果在結構形成
建立起遍布亞、美、歐三大洲的研發網絡
R & D Technology
公司總部占地面積20000多平方,建筑面積15000多平方,廠房面積8600平方。
遍布亞、美、歐三大洲的研發網絡,建立健全創新機制及知識產權管理平臺
Non-standard customization
根據客戶的行業進行專門定制
客戶可提出具體設備需求性能來進行非標定制
設備適用于科研單位、質檢機構、大專院校等等
Qualification
產品符合ISO、AATCC、ASTM、DIN、EN、GB、BS、JIS、ANSI、UL、TAPPI、IEC、VDE等權威標準,質量保證。
2020年底通過了質量、服務、誠信AAA企業、中國自主創新企業、廣東省創新、創優質量品牌雙承諾單位、中國精密儀器制造行業快速成長型企業、廣東省品牌認證。
Intimate service
堅持以“誠信經營”為本,以“品質優良”為首
完善的售前售后服務體系,專業的技術適用
24小時響應,當天下單,專人定時定點跟單指導
在線提需求,3小時內技術人員提供解決方案
為客戶解決檢測儀器定制難題
